来自顶刊《Cancer Cell》:放疗+AAV双剑合璧!诱导型免疫治疗平台重塑肿瘤局部与全身抗瘤

2026-03-30

放疗是实体瘤治疗的基石,全球约半数患者会在治疗过程中接受放疗。它能通过DNA损伤直接杀伤肿瘤细胞,还能诱导免疫原性细胞死亡,释放肿瘤抗原激活免疫系统。但一个棘手的矛盾始终存在:放疗在“唤醒”免疫的同时,会诱导PD-L1、TGFβ等免疫抑制因子表达,招募髓系来源抑制细胞(MDSCs)等细胞,形成“冷肿瘤”微环境(TME),让免疫激活效果大打折扣。


如何让放疗的“免疫激活”潜力最大化,同时规避其“免疫抑制”副作用?近日,西班牙纳瓦拉大学等机构的研究团队在顶刊《Cancer Cell》发表重磅研究:Radiotherapy synergizes with an inducible AAV-based immunotherapy platform to program local and systemic antitumor immunity,给出了突破性解决方案——研发出放疗增强型诱导型AAV免疫治疗平台。该平台利用放疗对AAV载体的表观遗传重编程作用,实现细胞因子在肿瘤局部的精准、高效表达,成功将“冷肿瘤”转化为“热肿瘤”,激活强大的局部与全身抗瘤免疫,为肿瘤联合治疗开辟了全新路径。


核心发现:放疗竟能“激活”AAV,提升载体转导效率

AAV载体因安全性高、能介导长期基因表达,已成为基因治疗的主流载体,但在肿瘤领域的应用受限于转导效率低下。研究团队意外发现:放疗能通过表观遗传修饰重塑AAV附加体(episome),显著提升其在肿瘤细胞中的转导效率和转基因表达水平(见图1)。


1. 放疗增强AAV转导的三大证据

体外实验:经8Gy放疗的小鼠MC38结直肠癌细胞、人类RT112膀胱癌细胞,被AAV-cGFP(表达绿色荧光蛋白)转导后,GFP阳性细胞比例和荧光强度均显著高于未放疗组,且这种增强效果具有剂量依赖性——放疗剂量越高,转导效率越强;


时间窗口实验:显示放疗后1小时内给予AAV,转导增强效果最显著,随时间延迟效果逐渐减弱,提示放疗对AAV的激活作用具有时效性;


体内实验:对小鼠皮下接种的MC38、RT112肿瘤进行局部放疗后,瘤内注射AAV-cGFP,肿瘤组织中GFP表达量较未放疗组大幅提升。


2. 分子机制:表观遗传重编程+YY1转录因子招募

研究团队通过磷酸化蛋白质组学、染色质免疫沉淀(ChIP)等实验,揭示了放疗增强AAV转导的核心机制:


1 放疗不影响AAV载体进入细胞的效率,而是通过DNA损伤应答通路,诱导AAV附加体发生表观遗传改变——载体启动子区域DNA甲基化水平降低,激活型组蛋白修饰H3K27ac富集,让转基因表达更活跃;


2 放疗促进转录因子YY1与AAV载体的ITR(反向末端重复序列)结合,YY1可招募p300/CBP等组蛋白乙酰转移酶,进一步增强载体的转录活性;若突变AAV载体上的YY1结合位点,放疗对转导的增强效果会显著减弱。


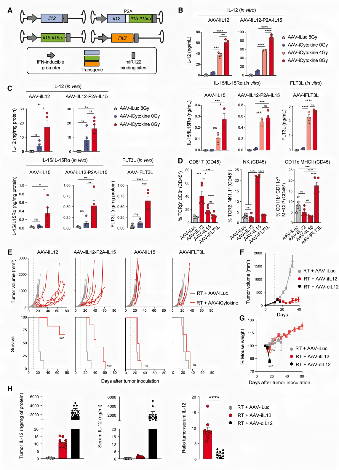
技术设计:诱导型AAV平台,实现细胞因子的肿瘤局部精准表达

基于放疗对AAV的激活作用,研究团队设计了IFN诱导型AAV平台,核心目标是实现细胞因子在肿瘤局部的“精准、可控”表达,避免全身性毒性(见图2)。


1. 平台三大核心设计

IFN诱导型启动子:载体采用含IFN刺激反应元件(ISRE)的启动子,放疗可通过cGAS-STING通路诱导I型IFN产生,进而激活该启动子,让转基因仅在放疗后的肿瘤细胞中高效表达,实现“空间精准控制”;


肝脏特异性miR122结合位点:AAV载体天然具有肝脏靶向性,为避免细胞因子在肝脏表达引发全身毒性,载体基因组中插入5个miR122靶向位点——肝脏细胞高表达miR122,可降解载体mRNA,阻断转基因在肝脏的表达;


细胞因子选择:选取免疫激活关键细胞因子IL-12(同时激活先天免疫和适应性免疫)、IL-15/IL-15Rα、FLT3L(促进树突状细胞成熟),构建相应的AAV载体(AAV-iIL12、AAV-iIL15、AAV-iFLT3L),其中IL-12表现出最强的抗瘤效果。


2. 平台优势:精准控释,无全身毒性

体外实验:显示仅在放疗+IFN刺激的情况下,AAV-iLuc(表达荧光素酶)才能产生强烈的荧光信号,未放疗或未受IFN刺激的细胞中,转基因几乎不表达;


体内实验:瘤内注射AAV-iLuc后,荧光信号仅局限于放疗后的肿瘤组织,而 constitutive表达载体AAV-cLuc的荧光信号在肿瘤和全身广泛分布;


双侧肿瘤模型:仅对右侧肿瘤进行放疗+AAV-iIL12注射,左侧未放疗肿瘤中未检测到IL-12表达,证实该平台具有严格的肿瘤局部靶向性。


核心创新:三大优势,破解肿瘤免疫治疗痛点

与传统细胞因子疗法、免疫检查点抑制剂(ICB)相比,放疗+AAV-iIL12联合疗法具有三大核心优势,精准破解肿瘤免疫治疗的关键难题:


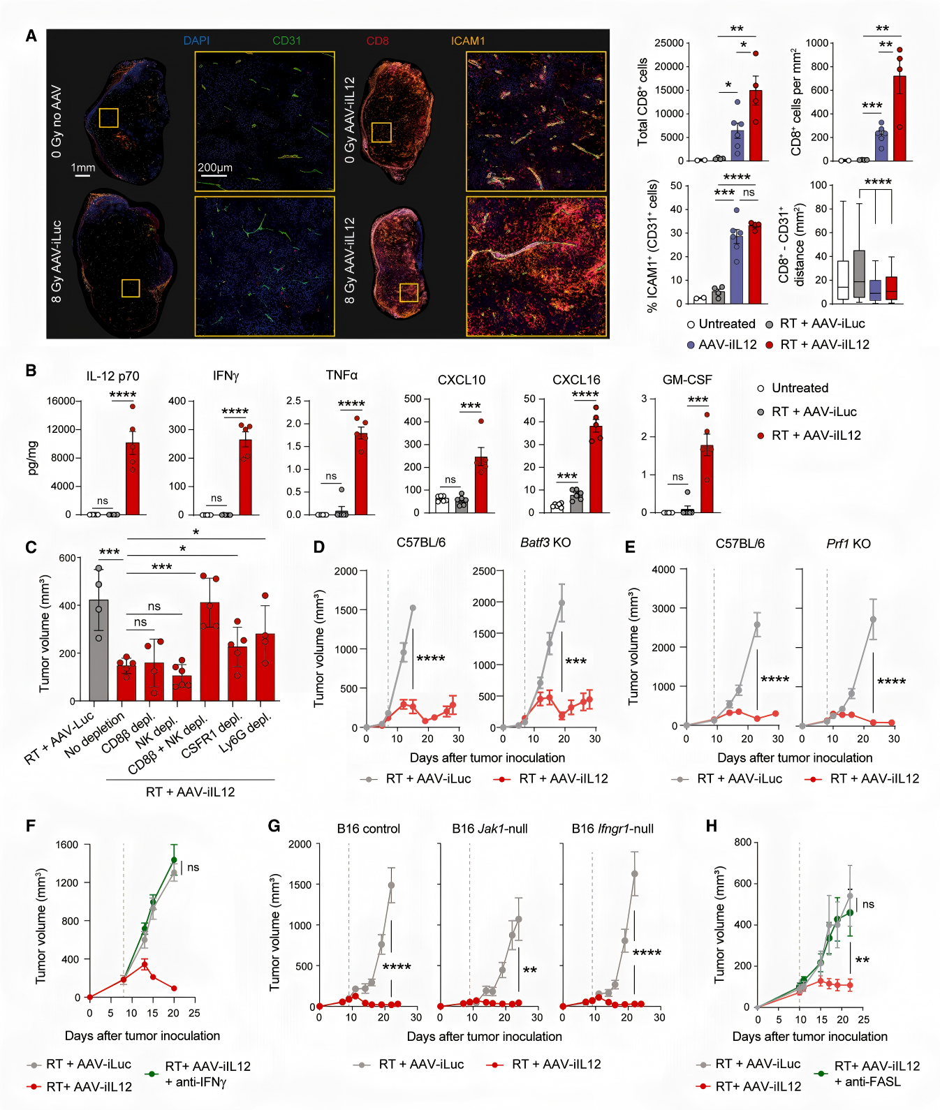
1. 高效转化“冷肿瘤”,重塑免疫微环境

传统放疗难以打破肿瘤免疫抑制微环境,而联合疗法能通过IL-12的局部表达,实现TME的深度重塑(见图5):


显著增加肿瘤浸润CD8⁺T细胞、NK细胞、树突状细胞(DC)比例,减少调节性T细胞(Treg)、M2型巨噬细胞、髓系来源抑制细胞(MDSCs)等免疫抑制细胞;


诱导内皮细胞高表达ICAM1(细胞间黏附分子1),促进淋巴细胞的血管外渗和肿瘤侵润;


激活的髓系细胞分泌CXCL9、CXCL10等趋化因子,进一步招募更多效应T细胞进入肿瘤,形成“免疫放大循环”。


2. 无全身毒性,安全性显著优于传统细胞因子疗法

IL-12等细胞因子的全身性给药因毒性强(如发热、肝损伤、血液毒性),在临床 trials 中屡屡失败。而本平台通过“放疗+诱导型启动子+miR122靶向”三重调控:


瘤内IL-12浓度峰值可达血清水平的数十倍,且血清中IL-12水平快速降至基线,无明显全身暴露;


动物实验中,接受放疗+AAV-iIL12治疗的小鼠体重稳定,肝肾功能指标正常,仅出现放疗相关的轻微血小板减少和淋巴细胞减少,无额外毒性;


对比实验显示,constitutive表达IL-12的AAV-cIL12会导致小鼠严重体重下降,甚至死亡,而AAV-iIL12组无明显毒性反应。


3. 激活全身抗瘤免疫,抑制远处转移

局部治疗能否激活全身免疫,是攻克转移性肿瘤的关键。研究团队在双侧肿瘤模型和肺转移模型中证实:


对右侧肿瘤进行放疗+AAV-iIL12治疗,不仅能根除右侧肿瘤,还能显著抑制左侧未放疗肿瘤的生长;若对左侧肿瘤同时进行放疗,抑制效果更显著;


肺转移模型中,对原发肿瘤进行局部治疗后,肺内转移灶的荧光信号几乎完全消失,治疗组小鼠成为长期存活者,且能抵抗肿瘤再次接种,提示形成了持久的免疫记忆。


作用机制:IFNγ依赖+FAS介导的细胞死亡,克服免疫逃逸

研究团队通过免疫细胞耗竭、基因敲除小鼠等实验,明确了联合疗法的抗瘤机制核心:IFNγ依赖+FAS/FASL介导的细胞死亡通路(见图6):


抗瘤效果依赖IFNγ:使用IFNγ中和抗体后,联合疗法的抗瘤作用完全消失,而IFNγ能进一步增强肿瘤细胞对免疫介导杀伤的敏感性;


FAS/FASL通路是关键执行环节:放疗+AAV-iIL12能诱导肿瘤细胞高表达FAS,同时激活CD8⁺T细胞、NK细胞表达FASL,通过FAS/FASL结合诱导肿瘤细胞凋亡;阻断FASL后,疗法的抗瘤效果显著减弱;


能克服常见免疫逃逸机制:即使肿瘤细胞缺失IFNγ受体(Ifngr1)、Janus激酶1(Jak1),或MHC-I分子表达缺陷(无法进行抗原呈递),联合疗法仍能有效抑制肿瘤生长,提示其能规避临床中常见的免疫治疗耐药机制。


总结与展望

本研究通过巧妙的设计,将放疗的“杀伤肿瘤+激活AAV”双重作用与AAV载体的“精准递送+长期表达”优势相结合,构建了全新的肿瘤联合治疗平台。该平台的核心创新在于:利用放疗对AAV的表观遗传重编程,实现细胞因子在肿瘤局部的高效、可控表达,激活强大的局部与全身抗瘤免疫,同时规避全身毒性。


目前,该疗法已在多种临床前模型中验证了安全性和有效性,且展现出克服免疫逃逸、抑制转移、与ICB协同等优势。未来的临床转化需重点关注三个方向:优化放疗剂量与AAV给药时间窗口、确定适合的肿瘤类型与患者人群、探索与其他疗法的最佳联合方案。


随着临床研究的推进,放疗+AAV诱导型免疫治疗有望成为实体瘤治疗的全新标准方案,尤其为晚期、转移性肿瘤患者提供新的治疗选择,让更多“无药可治”的肿瘤患者受益。这一研究也再次证明,跨领域技术的融合创新(放疗+基因治疗+免疫治疗),是攻克肿瘤的重要突破口。



1 放疗在体外和体内均可增强腺相关病毒(AAV)介导的肿瘤转染效率



2 干扰素诱导型AAV载体系统可实现转基因在辐照肿瘤中的选择性表达



3 放疗联合基于AAV的细胞因子递送策略用于肿瘤免疫治疗



4 局部放疗与AAV介导的白细胞介素12(iIL12)在多种肿瘤模型中均具有治疗效果



5 放疗联合AAV-iIL12可显著重塑肿瘤微环境



6 放疗联合AAV-iIL12的抗肿瘤效应依赖于干扰素γ(IFNγ)并由FAS通路介导

7 局部治疗可诱导全身性抗肿瘤免疫应答

以上图片来源:Marco S et al, Cancer Cell., 2026

上下滑动查看更多图片


分享

地址:中国武汉东湖高新区光谷七路128号 市场:17720522078 人事行政:027-62439686 邮箱:marketing@genevoyager.com

BD 商务总台:17720514121 /13886000399(BD 经理) /17720515371(BD 经理)

本公司所有产品仅供实验科研使用,不用于人体疾病治疗及临床诊断。

关于我们 技术平台

地址:中国武汉东湖高新区光谷七路128号 市场:17720522078 人事行政:027-62439686 邮箱:marketing@genevoyager.com

BD 商务总台:17720514121 /13886000399(BD 经理) /17720515371(BD 经理)

本公司所有产品仅供实验科研使用,不用于人体疾病治疗及临床诊断。

© 2023 JinFan All RIGHTS RESERVED . Digital BY VTHINK
鄂ICP备2022017457号  鄂公网安备42018502007184